(1)數控機床的改造
①數控機床改造的優缺點,如表2-10所示。
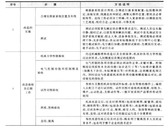
②數控機床技術改造的步驟,如表2-11所示。
(2)二手設備的選用
多年來,數控機床在制造業中的大量應用經驗表明:機床中各關鍵元部件使用壽命相差很大,一臺好的數控機床機械精度保持性可在10-15年以上,而且通過修磨還可以恢復;而一些電氣元件的可靠工作壽命在6-}8年,8年以后一般都要進入故障高發區,而且到那時替換維修的零部件也很難找到。所以,購置數控二手設備后進行數控化改造、重新恢復機床性能,這也是一種少花錢、多辦事的方案,但會有風險。

加工中心請選擇 伯特利數控

鉆攻中心 請選擇 伯特利數控

高速加工中心請選擇 伯特利數控
①二手數控設備選擇的條件。選擇二手數控設備要掌握以下兩個要點。
a.根據用戶自身的使用要求,確切評估二手數控設備的剩余使用價值。
b.二手數控設備會面臨故障多發、精度下降、工作可靠性降低,磨損老化零部件的修理替換等問題,所以要有使用數控機床的經驗,并有維修舊機床綜合技術的支持。
②二手數控設備選擇應遵循的原則。
a.效益第一的原則。應當充分挖掘物耗潛力成本,最大限度地提高設備的利用率和使用效率,千方百計降低采購成本。
b.公開采購的原則。所有設備采購的數量、質量、價格、供貨廠商等全部公開,任何部門、單位和個人不得擅自采購。
C.貨比三家的原則。同樣的產品比質量,同樣的質量比價格,同樣的價格比信譽,同樣的信譽比服務。
d.公開競爭的原則。對任何參加比質、比價、招標采購的廠商,一律實行公平競爭,任何部門單位和個人不得干預,不得詢私舞弊。
e.遵紀守法的原則。采購行為必須遵守國家法律、法規,不得損壞國家和企業的利益。
③二手數控設備選擇步驟。
a.根據用戶自身的要求確定所需設備的種類、規格和能達到的加工精度,從而決定所·需的采購對象。
b.了解供貨市場動態或委托中介機構提供所需設備信息及相關技術資料。如果有可能,最好能到現場實際了解二手設備現狀、現存機床技術資料和歷年運行記錄,確切評估機床的技術狀態處于什么水平。
C.在得到賣方確切報價后,就可以對二手設備預計效果進行評估,并確定:該設備還能不能用?還能有效地使用幾年?還要追加多少費用后才能使這個設備正常投人使用?設備投入運行后,在生產效率和加工精度方面與同類新設備還有多大區別?
參考同類新設備的價格后,就可以確定是否值得購買了。一般說來,使用過5年以內的設備是可以繼續使用很長時間的,使用過10年以上的設備要經過數控系統電氣改造或設備機械中修或大修才能達到較理想的效果。
在考慮上述各種因素之后,在二手設備報價上加價到新設備價格的80%之內是合算的。所以,使用10年以上的設備價格只是新機床的20%}-30%,使用5年以內的機床價格保持在新機床價格的so/}so},
敢于購買二手設備并用好設備,這實際上是使用單位技術成熟的表現,標志著該單位在使用技術和維修技術上已達到相當水平。因此,建議數控機床的新用戶一般不要購買二手設備,除非找到專業技術支持單位作后盾。
2024-11
本文以組合式六角亭模型為實例,分析工藝難點與加工可行性,指出該模型的加工難點是模型形狀不規則和整體剛性差,并通過設計新的工藝方案解決加工難點,完成了模型整體的加工。新的加工工藝有助于提高加工效率和精度,為五軸數控加工提供了一個典型案例,對于五軸加工中心數控加工也具有指導作用和重要… [了解更多]
2024-11
宇匠數控 備注:為保證文章的完整度,本文核心內容由PDF格式顯示,如未有顯示請刷新或轉換瀏覽器嘗試,手機瀏覽可能無法正常使用!本文摘要:通過對混聯五軸加工中心自適應深度學習控制方法的 研 究,可 知 此 方 法 的 創 新 之 處 在 于:1)建 立 了 機 床 的 運 動 學 … [了解更多]
2024-11
在機測量技術由于其成本低、檢測效率高、無需二次裝夾等優勢被廣泛用于零件加工測量當中,使得五軸加工中心和五軸鉆攻中心,同時又兼具測量功能。在機測量系統的構成如圖1所示,硬件部分主要是由高精度探頭、信號接收器、機床整個本體,軟件部分由機床控制系統、測量軟件等組成[8]。待零件加工完成… [了解更多]
2024-11
?加工精度是影響機床性能和產品質量的主要難題,也是制約國家精密制造能力的重要因素。本文以五軸加工中心為對象,針對提升機床精度進行了研究。并且隨著科技的發展,精密的儀器和零件在生產實踐中占據的分量逐漸增加,在數控機床這種精密機器精度不斷提高的同時,必須控制內外界環境的隨機影響因素在… [了解更多]